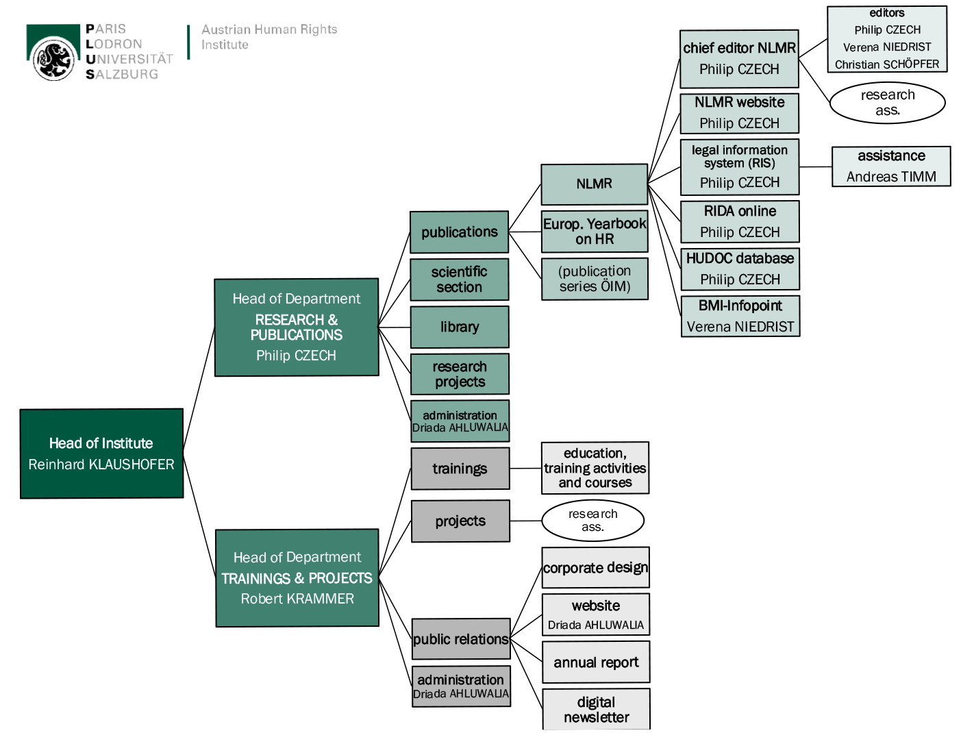
Organigramm

organisation chart
The Austrian Institute for Human Rights (ÖIM) is divided into two business areas. The “Research & Publications” division is responsible for the Institute’s scholarly activities, in particular the publication and editorial work of the specialist journal “Newsletter Menschenrechte” (Newsletter Human Rights) as well as its dissemination via common legal databases, and participation in the “European Yearbook on Human Rights.” In addition, this division handles the further publication of academic contributions in the field of fundamental and human rights, as well as the management of the Institute’s extensive library. The “Training & Projects” division organizes and conducts practice-oriented training and continuing education programs, currently primarily for officials and employees of the Federal Ministry of the Interior, the Federal Ministry of Justice, and within the curriculum at universities of teacher education. This division is also responsible for the Institute’s public relations.