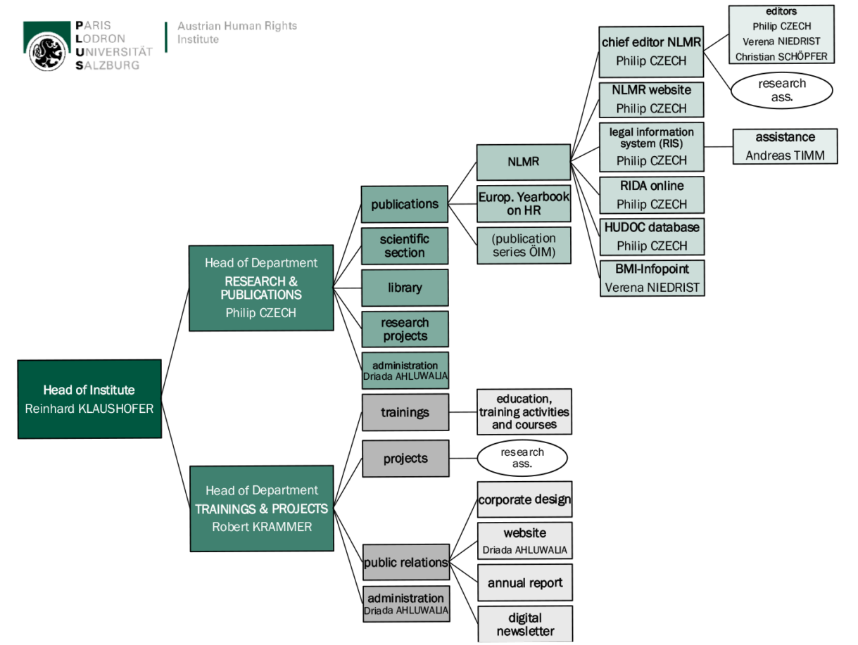
Organigramm

Organigramm 2025
Das Österreichische Institut für Menschenrechte (ÖIM) gliedert sich in zwei Geschäftsbereiche. Dem Geschäftsbereich „Forschung & Publikationen“ obliegen die wissenschaftlichen Agenden des Instituts, insbesondere Herausgabe und Redaktion der Fachzeitschrift „Newsletter Menschenrechte“ sowie deren Verbreitung über gängige Rechtsdatenbanken und die Mitarbeit am „European Yearbook on Human Rights“. Weiters nimmt der Geschäftsbereich die darüber hinausgehende Publikation wissenschaftlicher Beiträge im Bereich der Grund- und Menschenrechte sowie die Verwaltung der umfangreichen Institutsbibliothek wahr. Der Geschäftsbereich „Training & Projekte“ organisiert und leitet praxisorientierte Aus- und Fortbildungen sowie Schulungen, derzeit vor allem für Beamte und Bedienstete des Bundesministeriums für Inneres, des Bundesministeriums für Justiz und im Rahmen des Curriculums an Pädagogischen Hochschulen. Ferner obliegen dem Geschäftsbereich die Öffentlichkeitsagenden des Instituts.