RELIGIOUS STUDIES, MA
| Apply now | ![]() |
| Course Duration/ ECTS | 4 semesters / 120 ECTS |
| University degree | Master of Arts (MA) |
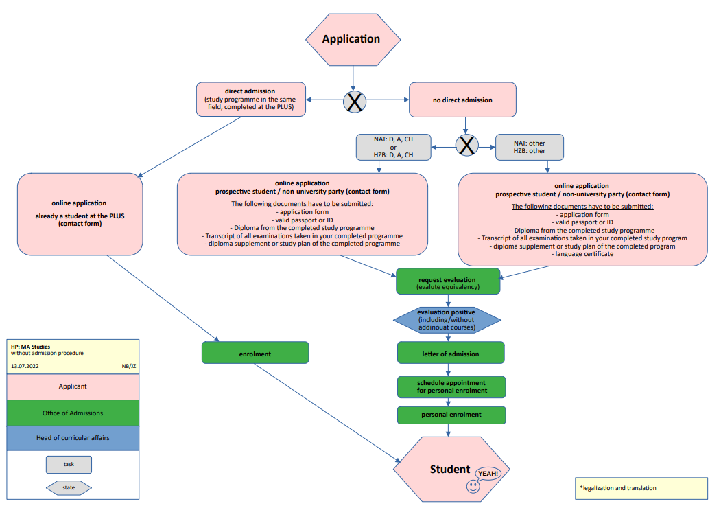
| Admission Requirements and Curriculum | · In order to be admitted to the MA degree course in Religious Studies, students must hold a BA, BEd or diploma degree in a related field. · Curriculum |
| Language of instruction German | Proof of language proficiency |
| Dates and Deadlines | · The dates and deadlines change every semester. · The current deadlines and dates can be found here. |
| Information on the department and departmental student representatives | Religious Studies |
Are you already a student at the PLUS and want to take up this study program as well – or switch? Please contact the Office of Admissions via the link below.
If you still need help or advice after enrolling (registering for a study program), you will find important links here.
What will I learn?
In the MA degree course in Religious Studies students become acquainted with various religions and their essential traditions. They develop an awareness of religions' complexity and their potential to change. Further contents are the analysis of the correlation between religion and culture and the critical examination of different forms of spirituality and religiousness.
What makes Salzburg so special as a place to study?
Let's face it: you can't study any more beautifully than in Salzburg, and even more so at the Faculty of Theology in the heart of the old town. But that is by far not all! For it is a special concern of ours to offer our students a first-class place for academic education and personal development. We ensure this through • first-class education at the highest level • good studyability of our studies • not just training, but education: with a broad range of personal development programmes that go beyond specialist training • a familiar atmosphere on a manageable faculty • with an open and friendly atmosphere: with us you are not a number! • excellent supervision by committed teachers who are willing to get involved with you • an extremely lively student life • a wide range of opportunities for international study experiences
Which career opportunities do I have?
Science/culture/human resources management, library work and publishing, media work, politics and political advice, environment protection and ethics advice, interreligious dialogue, NGOs, working with migrants, etc.
Contact
Univ.-Prof. Dr. Alexander Zerfaß
Head of the curriculum committee Theology
Universitätsplatz 1, 5020 Salzburg
Tel.: +43 662 8044-2776
E-Mail:
Photographs: © Luigi Caputo (1&3) I © Kay Müller (2) I © Kay Müller (4)
